chapter four

4 Quantum state and circuits: beyond one qubit

 

This chapter covers

  • Understanding multi-qubit quantum states (using state tables)
  • Using quantum gates to change amplitudes of multi-qubit states
  • Using quantum circuits and registers to represent quantum computations with Python
  • Examples of preparing useful quantum states (encoding uniform and Binomial distributions, Bell states)

In chapter 3 we introduced key concepts such as quantum states and quantum gates in a single-qubit context. To solve consequential problems using a quantum computer, we usually require more than one qubit.

In this chapter, we will explore methods to represent multiple qubits programmatically and visually, as we did for one qubit in chapter 3. We will learn how the state of a multi-qubit system evolves via quantum transformations. We will then use Python to create a quantum computing simulator that works with any number of qubits. Finally, we will look at a couple of examples of useful quantum computations using this simulator.

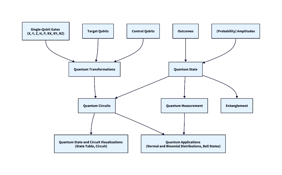
The concept map in figure 4.1 below illustrates the quantum computing concepts covered in this chapter how these concepts relate to and build on each other.

Figure 4.1 A dependency diagram of concepts introduced in this chapter.
CH04 F01 gonciulea

4.1 Computing with more than one qubit

4.1.1 Measurement counts

4.1.2 Sampling from a probability distribution

4.1.3 Understanding quantum computations with a simple Python simulator

4.2 A quantum state is a list of complex numbers

4.2.1 Two-qubit states

4.2.2 Multi-qubit states

4.2.3 Simulating multi-qubit states in Python

4.3 Changing amplitudes with quantum transformations

4.3.1 Selecting pairs of amplitudes based on the target qubit

4.3.2 Pair selection in Python

4.3.3 Simulating amplitude changes

4.3.4 Encoding a uniform distribution in a multi-qubit quantum system

4.4 Controlled quantum transformations

4.4.1 Simulating controlled gate transformations in Python

4.4.2 Simulating multi-control gate transformations in Python

4.5 Simulating quantum circuits

4.5.1 Simulating measurement of multi-qubit states

4.5.2 Quantum registers and circuits in code